MAX3311: Your Guide To Understanding And Using This IC

S.Arabyads 17 views
MAX3311: Your Guide To Understanding And Using This IC

MAX3311: Your Guide to Understanding and Using This IC

Hey guys! Today, we’re diving deep into the world of the MAX3311. If you’ve stumbled upon this article, you’re probably wondering what this little component is all about and how you can use it in your projects. Well, you’ve come to the right place! We’re going to break down everything you need to know in a way that’s easy to understand, even if you’re not a seasoned electronics guru.

What Exactly is the MAX3311?

Let’s kick things off by defining what the MAX3311 actually is. At its core, the MAX3311 is a ±15kV ESD-Protected, 3.0V to 5.5V, Low-Power, True RS-232 Transceiver. Okay, that’s a mouthful, right? Let’s simplify it. Think of it as a translator between two different electronic languages. Specifically, it helps devices communicate using the RS-232 protocol, which is a standard way for computers and other devices to exchange data serially. The MAX3311 chip is designed to operate within a voltage range of 3.0V to 5.5V, making it compatible with a wide array of power supplies and electronic systems. Its low-power consumption is a significant advantage, especially in battery-operated devices where energy efficiency is paramount. The term “true RS-232” indicates that the transceiver meets the voltage level requirements specified by the RS-232 standard, ensuring reliable communication. Furthermore, the inclusion of ±15kV ESD protection means the chip is safeguarded against electrostatic discharge, a common threat in electronic environments that can cause damage or failure. In essence, the MAX3311 is a robust and efficient solution for enabling RS-232 communication in various electronic applications. It’s commonly used in applications where you need to connect a microcontroller or other digital device to something that uses the RS-232 standard, like a serial printer, a GPS module, or even an older computer. The great thing about the MAX3311 is that it’s designed to be robust and easy to use. It’s protected against electrostatic discharge (ESD), which is a fancy way of saying it can handle those little static shocks you sometimes get, without frying the chip. It also operates on low power, making it ideal for battery-powered projects.

Key Features of the MAX3311

To truly understand the MAX3311 , we need to delve into its key features. Understanding these aspects will allow you to appreciate its capabilities and properly utilize it in your projects. Let’s explore each feature in detail:

  • ESD Protection: The MAX3311 boasts ±15kV ESD protection on its RS-232 input and output pins. This is a critical feature, guys. ESD, or electrostatic discharge, is that zap you sometimes feel when you touch a doorknob, especially in dry environments. These zaps can carry a high voltage, enough to damage sensitive electronic components. The MAX3311’s ESD protection shields it from these potentially harmful discharges, making it more reliable in real-world applications where ESD is a common occurrence. Without this protection, the chip could easily be damaged, leading to malfunction or complete failure of the device it’s used in. Therefore, the robust ESD protection of the MAX3311 is a significant advantage, ensuring its longevity and consistent performance.
  • Voltage Range: It supports a wide supply voltage range, typically from 3.0V to 5.5V. This flexibility is a huge benefit because it allows the MAX3311 to be used in a variety of systems with different power requirements. Whether you’re working with a 3.3V microcontroller or a 5V system, the MAX3311 can adapt. This broad voltage range simplifies the design process, eliminating the need for additional voltage regulation components in some cases. Furthermore, it enhances the compatibility of the MAX3311, making it suitable for a wide range of applications. This adaptability is especially useful in portable and battery-powered devices, where power management is crucial for extending battery life.
  • Low Power Consumption: The MAX3311 is designed to be energy-efficient, consuming minimal power during operation. This is especially important for battery-powered devices where every milliampere counts. The low power consumption of the MAX3311 helps to extend battery life, allowing devices to operate longer between charges. This efficiency is achieved through careful circuit design and optimized operating parameters. By minimizing power usage, the MAX3311 not only conserves energy but also reduces heat dissipation, which can improve the overall reliability and performance of the system. This makes it an ideal choice for applications where energy efficiency is a primary concern.
  • True RS-232 Performance: The MAX3311 meets the voltage levels required by the RS-232 standard, ensuring reliable communication. The term “true RS-232” indicates that the transceiver adheres to the voltage level specifications of the RS-232 standard, which are typically higher than the logic levels used by microcontrollers. This compliance ensures robust and reliable communication between devices, even over longer distances or in noisy environments. Without true RS-232 performance, communication can be unreliable, leading to data corruption or complete failure of the connection. The MAX3311’s adherence to the standard guarantees compatibility and consistent performance in RS-232 communication applications.
  • Data Rate: It can typically support data rates up to 250kbps. This high data rate capability enables fast and efficient communication between devices. The MAX3311 is capable of transmitting and receiving data at speeds of up to 250,000 bits per second, making it suitable for a wide range of applications that require rapid data transfer. This high data rate is particularly useful in applications such as data logging, industrial automation, and serial communication with peripherals. The fast data transfer rate of the MAX3311 ensures that data can be transmitted and received quickly, minimizing latency and improving the overall performance of the system.

These features combine to make the MAX3311 a versatile and reliable solution for RS-232 communication. Its robust design and efficient performance make it a popular choice in various electronic applications.

Where is the MAX3311 Used?

So, where would you typically find a MAX3311 in action? Well, it pops up in a variety of applications where RS-232 communication is needed. Here are a few common examples:

  • Industrial Automation: In industrial settings, the MAX3311 is frequently used to interface with devices such as programmable logic controllers (PLCs), sensors, and motor drives. These devices often communicate using the RS-232 protocol, and the MAX3311 provides a reliable and robust connection between them and a central control system. Its ESD protection is particularly valuable in industrial environments where electrical noise and static discharge are common. The MAX3311 ensures that data is transmitted accurately and reliably, even in harsh conditions, enabling seamless communication between different components of the automation system. This enhances the efficiency and productivity of industrial processes by enabling real-time monitoring and control.
  • Data Acquisition Systems: Data acquisition systems often rely on RS-232 for communication with sensors and other data sources. The MAX3311 facilitates this communication by converting the signals from these devices into a format that can be easily processed by a computer or microcontroller. Its high data rate capability allows for fast and efficient data transfer, ensuring that data is captured accurately and in a timely manner. The MAX3311 is an essential component in data acquisition systems used in various fields such as environmental monitoring, scientific research, and industrial testing.
  • GPS Receivers: Many GPS receivers use RS-232 to output their data. The MAX3311 allows microcontrollers and other devices to easily read this data and use it for navigation, tracking, or other location-based applications. Its low power consumption is particularly beneficial in portable GPS devices where battery life is a concern. The MAX3311 ensures that the GPS data is transmitted reliably and efficiently, enabling accurate positioning and navigation.
  • Point-of-Sale (POS) Systems: Older POS systems often use RS-232 to connect to peripherals such as barcode scanners, receipt printers, and cash drawers. The MAX3311 provides a standard interface for these devices, allowing them to communicate with the main POS terminal. Its robust design and reliable performance make it a popular choice in retail environments where downtime can be costly. The MAX3311 ensures that transactions are processed smoothly and efficiently, contributing to a positive customer experience.
  • Embedded Systems: The MAX3311 is a versatile component commonly found in various embedded systems that require RS-232 communication. These systems can range from simple microcontroller-based projects to more complex industrial control systems. The MAX3311 provides a reliable and efficient way to interface with devices that use the RS-232 protocol, enabling communication between different components of the embedded system. Its small size, low power consumption, and robust design make it an ideal choice for embedded applications where space, power, and reliability are critical considerations.

These are just a few examples, but the MAX3311 can be used in many other applications where RS-232 communication is required. Its versatility and reliability make it a valuable component for any electronics enthusiast or engineer.

How to Use the MAX3311: A Basic Example

Alright, let’s get practical! How do you actually use the MAX3311 in a project? Here’s a basic example to get you started. This example assumes you’re connecting a microcontroller to a device that uses RS-232.

  1. Gather Your Components:
    • MAX3311 chip
    • Microcontroller (e.g., Arduino, ESP32)
    • RS-232 device (e.g., serial printer)
    • Breadboard
    • Jumper wires
    • Capacitors (as recommended in the MAX3311 datasheet)
  2. Connect the Power Supply:
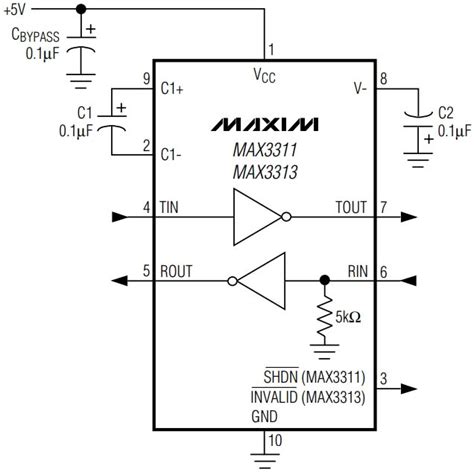
    • Connect the VCC pin of the MAX3311 to the 3.3V or 5V output of your microcontroller (depending on your microcontroller’s voltage). You have to consult the MAX3311 datasheet, guys.
    • Connect the GND pin of the MAX3311 to the ground (GND) of your microcontroller.
    • Place bypass capacitors (typically 0.1µF) close to the VCC pin of the MAX3311 to filter out noise and stabilize the power supply. This is important for reliable operation.
  3. Connect the RS-232 Signals:
    • Connect the T1OUT pin of the MAX3311 to the RXD (receive data) pin of your RS-232 device.
    • Connect the R1IN pin of the MAX3311 to the TXD (transmit data) pin of your RS-232 device.
    • Note: RS-232 connections often use a DB9 connector. You’ll need to wire the T1OUT and R1IN signals to the appropriate pins on the DB9 connector.
  4. Connect to the Microcontroller:
    • Connect the R1OUT pin of the MAX3311 to a digital input pin on your microcontroller (e.g., the RX pin if you’re using the microcontroller’s serial port).
    • Connect the T1IN pin of the MAX3311 to a digital output pin on your microcontroller (e.g., the TX pin if you’re using the microcontroller’s serial port).
  5. Write the Code:
    • Now, you’ll need to write code on your microcontroller to send and receive data through the serial port. This code will depend on the specific microcontroller you’re using. Guys, you may need to look for additional documentation.
    • For example, on an Arduino, you would use the Serial.begin() , Serial.print() , and Serial.read() functions to communicate through the serial port.
  6. Test It Out:
    • Upload your code to the microcontroller and connect the RS-232 device.
    • Send data from the microcontroller to the RS-232 device, and vice versa, to verify that the communication is working correctly.

Important Considerations:

  • Datasheet is Your Friend: Always refer to the MAX3311 datasheet for detailed information on pin configurations, voltage levels, and other specifications. The datasheet is your best resource for understanding the chip’s capabilities and limitations.
  • Voltage Levels: Ensure that the voltage levels used by your microcontroller and the RS-232 device are compatible with the MAX3311 . The MAX3311 can typically handle 3.3V and 5V logic levels, but it’s essential to verify this in the datasheet.
  • Grounding: Proper grounding is crucial for reliable communication. Make sure that all devices are connected to a common ground to prevent noise and signal distortion.

This is a basic example, but it should give you a good starting point for using the MAX3311 in your projects. Remember to consult the datasheet and adapt the code to your specific application.

Common Issues and Troubleshooting

Even with careful planning, you might run into some issues when working with the MAX3311 . Here are a few common problems and how to troubleshoot them:

  • No Communication:
    • Check the Wiring: Double-check all your connections. Make sure that the TX and RX pins are connected correctly, and that the power and ground connections are secure.
    • Verify Voltage Levels: Ensure that the voltage levels used by your microcontroller and the RS-232 device are compatible with the MAX3311 .
    • Baud Rate: Make sure that the baud rate configured in your microcontroller’s code matches the baud rate of the RS-232 device. Mismatched baud rates can prevent communication.
    • Datasheet Review: Consult the MAX3311 datasheet for recommended external components and circuit configurations.
  • Data Corruption:
    • Grounding Issues: Poor grounding can cause noise and signal distortion, leading to data corruption. Make sure that all devices are connected to a common ground.
    • Cable Length: Long RS-232 cables can introduce signal degradation. Try using shorter cables or a higher quality cable.
    • Bypass Capacitors: Ensure that you have bypass capacitors (typically 0.1µF) placed close to the VCC pin of the MAX3311 to filter out noise.
  • ESD Damage:
    • If you suspect that the MAX3311 has been damaged by ESD, try replacing it with a new chip. Use proper ESD handling procedures when handling the chip to prevent further damage.

Conclusion

The MAX3311 is a fantastic little chip for bridging the gap between modern microcontrollers and legacy RS-232 devices. Its robust design, low power consumption, and ease of use make it a valuable asset in a wide range of applications. By understanding its key features and following the guidelines outlined in this article, you’ll be well-equipped to integrate the MAX3311 into your own projects and unlock the power of RS-232 communication. Happy experimenting, and remember to always consult the datasheet! Have fun, guys! This is how you will be able to work with MAX3311 .